0
ETI    SIEMENS    ABB    WIKA    IFM    ELKO EP    HYUNDAI    VEGA    KSR KUEBLER    Johnson Controls    Siemens IA/DT (CA01)    Bosch Rexroth    Alfa Laval    SICK    Others  

C2C-EA03030A10000

Код: 1213184
Связатся с нами: 067 285 7770

В корзину

Показать всё Скрыть всё

  • Характеристики
    Комплект поставки

    Приемник

    Испытательный стержень с диаметром в соответствии с разрешением световой завесы безопасности

    Указание по технике безопасности

    Инструкция по монтажу

    Руководство по эксплуатации для скачивания

    1213200
    Область примененияСтандартная промышленная среда
    Разрешение30 mm
    Высота защитного поля300 mm
    Дальность сканирования15 m
    Без слепых зонДа
    СинхронизацияОптическая синхронизация
  • Параметры техники безопасности
    ТипТип 2 (IEC 61496-1)
    Класс надежности

    SIL1 (IEC 61508)

    SILCL1 (IEC 62061)

    КатегорияКатегория 2 (ISO 13849-1)
    Уровень производительностиPL c (ISO 13849-1)
    PFHd (средняя вероятность опасного отказа в час)3,1 x 10-8
    TM (заданная продолжительность работы)20 лет (ISO 13849-1)
    Безопасное состояние в случае возникновения ошибкиКак минимум, один выход OSSD находится в состоянии AUS (ВЫКЛ.).
  • Функции
    Защищённая работа
    Автоматическое определение ширины защитного поля
  • Интерфейсы
    Системное подключениеКабель (0,15 м) со штекером M12, 5-контактный
    Элементы индикацииLEDs
    Полевая шина, промышленная шина
    Интеграция через контроллер безопасности Flexi SoftCANopen, DeviceNet™, EtherCAT®, EtherNet/IP™, Modbus TCP, PROFIBUS DP, PROFINET 1)
    • 1) Дополнительная информация о Flexi Soft приведена в каталоге продукции sens:Control — безопасные решения для систем управления или по адресу www.sick.de/FlexiSoft.
  • Электрические данные
    Класс защитыIII (IEC 61140)
    Напряжение питания UV24 V DC (19,2 V ... 28,8 V)
    Остаточная пульсация≤ 10 %
    Предохранительные выходы (устройство переключения выходного сигнала OSSD)
    Тип выхода2 полупроводника с PNP-переходом, устойчивость к короткому замыканию, контроль перекрестного замыкания 1)
    Состояние «ВКЛЮЧЕНО», напряжение переключения HIGH24 В пост. тока (UV – 2,25 В пост. тока...UV)
    Состояние «выключено», напряжение переключения LOW≤ 2 V DC
    Допустимая токовая нагрузка на устройство переключения выходного сигнала≤ 300 mA
    • 1) Действительно в отношении напряжения в диапазоне от –30 до +30 В.
  • Механические данные
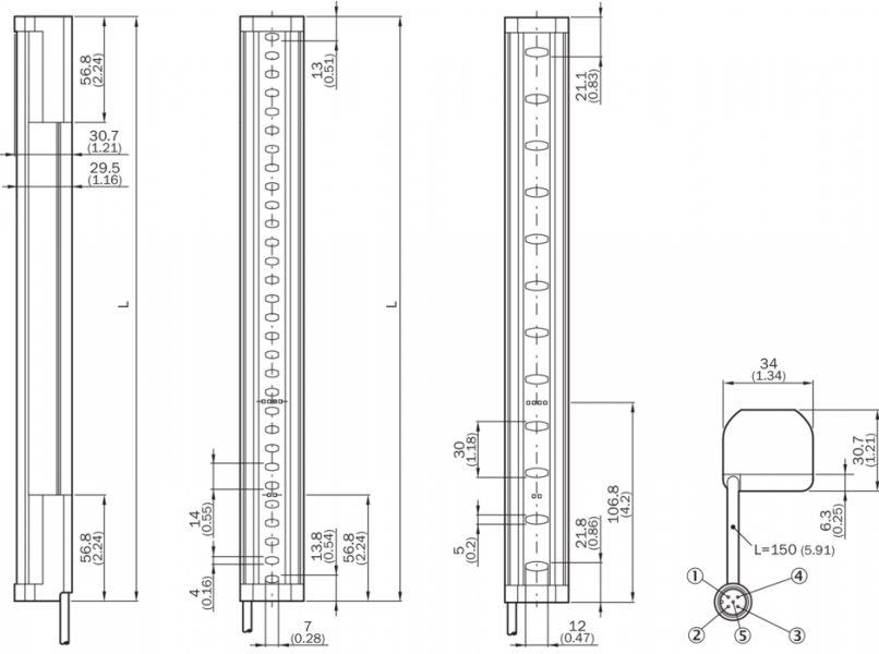
    ГабаритыСм. размерный чертеж
    Материал корпусаПрессованный алюминиевый профиль
  • Данные окружающей среды
    Тип защиты

    IP65 (IEC 60529)

    IP67 (IEC 60529)

    Диапазон рабочих температур–30 °C ... +55 °C
    Температура хранения–30 °C ... +70 °C
    Влажность воздуха15 % ... 95 %, без образования конденсата
    Виброустойчивость5 g, 10 Hz ... 55 Hz (IEC 60068-2-6)
    Ударопрочность10 g, 16 ms (IEC 60068-2-27)
  • Классификации
    ECl@ss 5.027272704
    ECl@ss 5.1.427272704
    ECl@ss 6.027272704
    ECl@ss 6.227272704
    ECl@ss 7.027272704
    ECl@ss 8.027272704
    ECl@ss 8.127272704
    ECl@ss 9.027272704
    ETIM 5.0EC002549
    ETIM 6.0EC002549
    UNSPSC 16.090146171620
Показать всё Скрыть всё

Технические чертежи

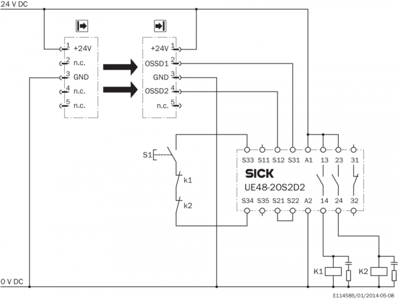
Габаритный чертеж Пример схемы подключения Световая завеса безопасности deTec2 Core с защитным реле UE48-2OS Вид: Галерея Список Показать всё Скрыть всё
Показать всё Скрыть всё