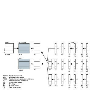
Все дополнительные компоненты 5ST3 могут быть совмещены с автоматическими выключателями серий 5SY, 5SP4 и 5SP5 .
Дистанционная индикация коммутационного положения автомата:
AS сигнализирует о положении контактов. В случае срабатывания автомата, FC сигнализирует о этом событии
Расцепители минимального напряжения интегрируются в цепи EMERGENCY STOP, при прерывании питания или слишком низком напряжении расцепитель отключает автомат или предотвращает его включение.
Независимые расцепители используют для дистанционного выключения автоматических выключателей.
Дистанционные привода используются для дистанционное отключение ВКЛ/ОТКЛ автоматических выключателей и RC блоков. Дистанционными приводами возможно управлять вручную. Функция блокировки полезна при проведения обслуживания.
Общпя концепция всех Siemens дополнительных устройств 5ST3 для автоматических выключателей серий 5SYи 5SP и дифф.автоматов серии 5SU1.
Дополнительные блок-контакты состояния и срабатывания также подходят лоя автоматов серий 5SL и 5SY6 0.
Дополнительные блок-контакты состояния подходят и для разъединителей нагрузки 5TE8 и предохранительных разъединителей 5SG7 1 MINIZED.
Данная диаграмма показывает схемы установки дополнительных устройств справа или слева.
Цена на сайте указана розничная в ЕВРО без учета НДС.Для уточнения цены и размера предоставляемой скидки - звоните или присылайте заявки
| Заказной номер | PG | Описание продукта | Цена |
| 5SM2121-6 | 011 | ДИФФЕРЕНЦИАЛЬНЫЙ БЛОК ДЛЯ АВТОМАТИЧЕСКОГО ВЫКЛЮЧАТЕЛЯ ТИП=А Iном.=0,3-16А 2-ПОЛЮСНОЕ Iодн.=10мА Uном.=230В АС УСТ. ГЛУБИНА=70 ММ | 68.32 |
| 5SM2322-6 | 011 | ДИФФЕРЕНЦИАЛЬНЫЙ БЛОК ДЛЯ АВТОМАТИЧЕСКОГО ВЫКЛЮЧАТЕЛЯ ТИП=А Iном.=0,3-40А 2-ПОЛЮСНОЕ Iодн.=30мА Uном.=230В АС УСТ. ГЛУБИНА=70 ММ | 49.98 |
| 5SM2322-6KK01 | 011 | ДИФФЕРЕНЦИАЛЬНЫЙ БЛОК ДЛЯ АВТОМАТИЧЕСКОГО ВЫКЛЮЧАТЕЛЯ ТИП=А Iном.=0,3-40А 2-ПОЛЮСНОЕ Iодн.=30мА Uном.=230В АС УСТ. ГЛУБИНА=70 ММ C КОРОТКОЙ ВЫДЕРЖКОЙ | 168.01 |
| 5SM2325-6 | 011 | ДИФФЕРЕНЦИАЛЬНЫЙ БЛОК ДЛЯ АВТОМАТИЧЕСКОГО ВЫКЛЮЧАТЕЛЯ ТИП=А Iном.=0,3-63А 2-ПОЛЮСНОЕ Iодн.=30мА Uном.=230В АС УСТ. ГЛУБИНА=70 ММ | 153.29 |
| 5SM2325-6KK01 | 011 | ДИФФЕРЕНЦИАЛЬНЫЙ БЛОК ДЛЯ АВТОМАТИЧЕСКОГО ВЫКЛЮЧАТЕЛЯ ТИП=А Iном.=0,3-63А 2-ПОЛЮСНОЕ Iодн.=30мА Uном.=230В АС УСТ. ГЛУБИНА=70 ММ C КОРОТКОЙ ВЫДЕРЖКОЙ | 231.71 |
| 5SM2327-6 | 011 | ДИФФЕРЕНЦИАЛЬНЫЙ БЛОК ДЛЯ АВТОМАТИЧЕСКОГО ВЫКЛЮЧАТЕЛЯ ТИП=А Iном.=80/100А 2-ПОЛЮСНОЕ Iодн.=30мА Uном.=230В АС УСТ. ГЛУБИНА=70 ММ | 191.80 |
| 5SM2332-6 | 011 | ДИФФЕРЕНЦИАЛЬНЫЙ БЛОК ДЛЯ АВТОМАТИЧЕСКОГО ВЫКЛЮЧАТЕЛЯ ТИП=А Iном.=0,3-40А 3-ПОЛЮСНОЕ Iодн.=30мА Uном.=400В АС УСТ. ГЛУБИНА=70 ММ | 54.74 |
| 5SM2332-6KK01 | 011 | ДИФФЕРЕНЦИАЛЬНЫЙ БЛОК ДЛЯ АВТОМАТИЧЕСКОГО ВЫКЛЮЧАТЕЛЯ ТИП=А Iном.=0,3-40А 3-ПОЛЮСНОЕ Iодн.=30мА Uном.=400В АС УСТ. ГЛУБИНА=70 ММ C КОРОТКОЙ ВЫДЕРЖКОЙ | 153.29 |
| 5SM2335-6 | 011 | ДИФФЕРЕНЦИАЛЬНЫЙ БЛОК ДЛЯ АВТОМАТИЧЕСКОГО ВЫКЛЮЧАТЕЛЯ ТИП=А Iном.=0,3-63А 3-ПОЛЮСНОЕ Iодн.=30мА Uном.=400В АС УСТ. ГЛУБИНА=70 ММ | 167.31 |
| 5SM2335-6KK01 | 011 | ДИФФЕРЕНЦИАЛЬНЫЙ БЛОК ДЛЯ АВТОМАТИЧЕСКОГО ВЫКЛЮЧАТЕЛЯ ТИП=А Iном.=0,3-63А 3-ПОЛЮСНОЕ Iодн.=30мА Uном.=4000В АС УСТ. ГЛУБИНА=70 ММ C КОРОТКОЙ ВЫДЕРЖКОЙ | 256.19 |
| 5SM2342-6 | 011 | ДИФФЕРЕНЦИАЛЬНЫЙ БЛОК ДЛЯ АВТОМАТИЧЕСКОГО ВЫКЛЮЧАТЕЛЯ ТИП=А Iном.=0,3-40А 4-ПОЛЮСНОЕ Iодн.=30мА Uном.=400В АС УСТ. ГЛУБИНА=70 ММ | 57.91 |
| 5SM2342-6KK01 | 011 | ДИФФЕРЕНЦИАЛЬНЫЙ БЛОК ДЛЯ АВТОМАТИЧЕСКОГО ВЫКЛЮЧАТЕЛЯ ТИП=А Iном.=0,3-40А 4-ПОЛЮСНОЕ Iодн.=30мА Uном.=400В АС УСТ. ГЛУБИНА=70 ММ | 140.71 |
| 5SM2345-6 | 011 | ДИФФЕРЕНЦИАЛЬНЫЙ БЛОК ДЛЯ АВТОМАТИЧЕСКОГО ВЫКЛЮЧАТЕЛЯ ТИП=А Iном.=0,3-63А 4-ПОЛЮСНОЕ Iодн.=30мА Uном.=400В АС УСТ. ГЛУБИНА=70 ММ | 181.99 |
| 5SM2345-6KK01 | 011 | ДИФФЕРЕНЦИАЛЬНЫЙ БЛОК ДЛЯ АВТОМАТИЧЕСКОГО ВЫКЛЮЧАТЕЛЯ ТИП=А Iном.=0,3-63А 4-ПОЛЮСНОЕ Iодн.=30мА Uном.=400В АС УСТ. ГЛУБИНА=70 ММ | 280.01 |
| 5SM2347-6 | 011 | ДИФФЕРЕНЦИАЛЬНЫЙ БЛОК ДЛЯ АВТОМАТИЧЕСКОГО ВЫКЛЮЧАТЕЛЯ ТИП=А Iном.=80/100А 4-ПОЛЮСНОЕ Iодн.=30мА Uном.=400В АС УСТ. ГЛУБИНА=70 ММ | 233.82 |
| 5SM2425-6 | 011 | БЛОК УЗО ДЛЯ АВТОМАТИЧ. ВЫКЛЮЧАТЕЛЯ 5SY ТИП A (PSE/SSF) , УСТ.ГЛУБИНА=70 MM 0.3-63 A 2-ПОЛ. IFN 100 MA 230 V | 125.31 |
| 5SM2435-6 | 011 | БЛОК УЗО ДЛЯ АВТОМАТИЧ. ВЫКЛЮЧАТЕЛЯ 5SY ТИП A (PSE/SSF) , УСТ.ГЛУБИНА=70 MM 0.3-63 A 3-ПОЛ. IFN 100 MA 400 V | 126.71 |
| 5SM2445-6 | 011 | БЛОК УЗО ДЛЯ АВТОМАТИЧ. ВЫКЛЮЧАТЕЛЯ 5SY ТИП A (PSE/SSF) , УСТ.ГЛУБИНА=70 MM 0.3-63 A 4-ПОЛ. IFN 100 MA 400 V | 128.81 |
| 5SM2622-6 | 011 | ДИФФЕРЕНЦИАЛЬНЫЙ БЛОК ДЛЯ АВТОМАТИЧЕСКОГО ВЫКЛЮЧАТЕЛЯ ТИП=А Iном.=0,3-40А 2-ПОЛЮСНОЕ Iодн.=0,3А Uном.=230В АС УСТ. ГЛУБИНА=70 ММ | 52.35 |
| 5SM2622-8 | 011 | ДИФФЕРЕНЦИАЛЬНЫЙ БЛОК ДЛЯ АВТОМАТИЧЕСКОГО ВЫКЛЮЧАТЕЛЯ SEL ТИП=А Iном.=0,3-40А 2-ПОЛЮСНОЕ Iодн.=0,3А Uном.=230В АС УСТ.ГЛУБИНА=70 ММ | 116.19 |
| 5SM2625-6 | 011 | ДИФФЕРЕНЦИАЛЬНЫЙ БЛОК ДЛЯ АВТОМАТИЧЕСКОГО ВЫКЛЮЧАТЕЛЯ ТИП=А Iном.=0,3-63А 2-ПОЛЮСНОЕ Iодн.=0,3А Uном.=230В АС УСТ. ГЛУБИНА=70 ММ | 81.19 |
| 5SM2625-8 | 011 | ДИФФЕРЕНЦИАЛЬНЫЙ БЛОК ДЛЯ АВТОМАТИЧЕСКОГО ВЫКЛЮЧАТЕЛЯ SEL ТИП=А Iном.=0,3-63А 2-ПОЛЮСНОЕ Iодн.=0,3А Uном.=230В АС УСТ.ГЛУБИНА=70 ММ | 181.30 |
| 5SM2627-6 | 011 | ДИФФЕРЕНЦИАЛЬНЫЙ БЛОК ДЛЯ АВТОМАТИЧЕСКОГО ВЫКЛЮЧАТЕЛЯ ТИП=А Iном.=80/100А 4-ПОЛЮСНОЕ Iодн.=0,3А Uном.=230В АС УСТ. ГЛУБИНА=70 ММ | 170.82 |
| 5SM2627-8 | 011 | ДИФФЕРЕНЦИАЛЬНЫЙ БЛОК ДЛЯ АВТОМАТИЧЕСКОГО ВЫКЛЮЧАТЕЛЯ SEL ТИП=А Iном.=80/100А 4-ПОЛЮСНОЕ Iодн.=0,3А Uном.=230В АС УСТ.ГЛУБИНА=70 ММ | 284.91 |
| 5SM2632-6 | 011 | ДИФФЕРЕНЦИАЛЬНЫЙ БЛОК ДЛЯ АВТОМАТИЧЕСКОГО ВЫКЛЮЧАТЕЛЯ ТИП=А Iном.=0,3-40А 3-ПОЛЮСНОЕ Iодн.=0,3А Uном.=400В АС УСТ. ГЛУБИНА=70 ММ | 54.74 |
| 5SM2635-6 | 011 | ДИФФЕРЕНЦИАЛЬНЫЙ БЛОК ДЛЯ АВТОМАТИЧЕСКОГО ВЫКЛЮЧАТЕЛЯ ТИП=А Iном.=0,3-63А 3-ПОЛЮСНОЕ Iодн.=0,3А Uном.=400В АС УСТ. ГЛУБИНА=70 ММ | 83.29 |
| 5SM2635-8 | 011 | ДИФФЕРЕНЦИАЛЬНЫЙ БЛОК ДЛЯ АВТОМАТИЧЕСКОГО ВЫКЛЮЧАТЕЛЯ SEL ТИП=А Iном.=0,3-63А 3-ПОЛЮСНОЕ Iодн.=0,3А Uном.=400В АС УСТ.ГЛУБИНА=70 ММ | 182.70 |
| 5SM2642-6 | 011 | ДИФФЕРЕНЦИАЛЬНЫЙ БЛОК ДЛЯ АВТОМАТИЧЕСКОГО ВЫКЛЮЧАТЕЛЯ ТИП=А Iном.=0,3-40А 4-ПОЛЮСНОЕ Iодн.=0,3А Uном.=400В АС УСТ. ГЛУБИНА=70 ММ | 57.12 |
| 5SM2645-6 | 011 | ДИФФЕРЕНЦИАЛЬНЫЙ БЛОК ДЛЯ АВТОМАТИЧЕСКОГО ВЫКЛЮЧАТЕЛЯ ТИП=А Iном.=0,3-63А 4-ПОЛЮСНОЕ Iодн.=0,3А Uном.=400В АС УСТ. ГЛУБИНА=70 ММ | 85.40 |
| 5SM2645-8 | 011 | ДИФФЕРЕНЦИАЛЬНЫЙ БЛОК ДЛЯ АВТОМАТИЧЕСКОГО ВЫКЛЮЧАТЕЛЯ SEL ТИП=А Iном.=0,3-63А 4-ПОЛЮСНОЕ Iодн.=0,3А Uном.=400В АС УСТ.ГЛУБИНА=70 ММ | 184.79 |
| 5SM2647-6 | 011 | ДИФФЕРЕНЦИАЛЬНЫЙ БЛОК ДЛЯ АВТОМАТИЧЕСКОГО ВЫКЛЮЧАТЕЛЯ ТИП=А Iном.=80/100А 4-ПОЛЮСНОЕ Iодн.=0,3А Uном.=400В АС УСТ. ГЛУБИНА=70 ММ | 203.71 |
| 5SM2647-8 | 011 | ДИФФЕРЕНЦИАЛЬНЫЙ БЛОК ДЛЯ АВТОМАТИЧЕСКОГО ВЫКЛЮЧАТЕЛЯ SEL ТИП=А Iном.=80/100А 4-ПОЛЮСНОЕ Iодн.=0,3А Uном.=400В АС УСТ.ГЛУБИНА=70 ММ | 318.50 |
| 5SM2725-6 | 011 | ДИФФЕРЕНЦИАЛЬНЫЙ БЛОК ДЛЯ АВТОМАТИЧЕСКОГО ВЫКЛЮЧАТЕЛЯ ТИП=А Iном.=0,3-63А 2-ПОЛЮСНОЕ Iодн.=0,5А Uном.=230В АС УСТ. ГЛУБИНА=70 ММ | 81.19 |
| 5SM2735-6 | 011 | ДИФФЕРЕНЦИАЛЬНЫЙ БЛОК ДЛЯ АВТОМАТИЧЕСКОГО ВЫКЛЮЧАТЕЛЯ ТИП=А Iном.=0,3-63А 3-ПОЛЮСНОЕ Iодн.=0,5А Uном.=230В АС УСТ. ГЛУБИНА=70 ММ | 83.29 |
| 5SM2735-8 | 011 | ДИФФЕРЕНЦИАЛЬНЫЙ БЛОК ДЛЯ АВТОМАТИЧЕСКОГО ВЫКЛЮЧАТЕЛЯ SEL ТИП=А Iном.=0,3-63А 3-ПОЛЮСНОЕ Iодн.=0,5А Uном.=230В АС УСТ.ГЛУБИНА=70 ММ | 182.70 |
| 5SM2745-6 | 011 | ДИФФЕРЕНЦИАЛЬНЫЙ БЛОК ДЛЯ АВТОМАТИЧЕСКОГО ВЫКЛЮЧАТЕЛЯ ТИП=А Iном.=0,3-63А 3-ПОЛЮСНОЕ Iодн.=0,5А Uном.=400В АС УСТ. ГЛУБИНА=70 ММ | 85.40 |
| 5SM2745-8 | 011 | ДИФФЕРЕНЦИАЛЬНЫЙ БЛОК ДЛЯ АВТОМАТИЧЕСКОГО ВЫКЛЮЧАТЕЛЯ SEL ТИП=А Iном.=0,3-63А 3-ПОЛЮСНОЕ Iодн.=0,5А Uном.=400В АС УСТ.ГЛУБИНА=70 ММ | 184.79 |
| 5SM2835-8 | 011 | ДИФФЕРЕНЦИАЛЬНЫЙ БЛОК ДЛЯ АВТОМАТИЧЕСКОГО ВЫКЛЮЧАТЕЛЯ SEL ТИП=А Iном.=0,3-63А 3-ПОЛЮСНОЕ Iодн.=1,0А Uном.=400В АС УСТ.ГЛУБИНА=70 ММ | 182.70 |
| 5SM2845-8 | 011 | ДИФФЕРЕНЦИАЛЬНЫЙ БЛОК ДЛЯ АВТОМАТИЧЕСКОГО ВЫКЛЮЧАТЕЛЯ SEL ТИП=А Iном.=0,3-63А 4-ПОЛЮСНОЕ Iодн.=1,0А Uном.=400В АС УСТ.ГЛУБИНА=70 ММ | 184.79 |
| 5SM2847-8 | 011 | ДИФФЕРЕНЦИАЛЬНЫЙ БЛОК ДЛЯ АВТОМАТИЧЕСКОГО ВЫКЛЮЧАТЕЛЯ SEL ТИП=А Iном.=80/100А 4-ПОЛЮСНОЕ Iодн.=1,0А Uном.=400В АС УСТ.ГЛУБИНА=70 ММ | 318.50 |
| 5ST2134 | 020 | КОНЦЕВАЯ ПЛАСТИНА ДЛЯ ЗАЩИТНОГО КОЖУХА,МОЖЕТ ЗАЩЕЛКИВАТЬСЯ НА МОНТАЖНОЙ ШИНЕ | 3.71 |
| 5ST2135 | 020 | ПРОФИЛЬ L-ТИПА ДЛИНОЙ ОКОЛО 1 М ДЛЯ ЗАЩИТНОГО КОЖУХА | 8.34 |
| 5ST2136 | 020 | ПЛОСКИЙ ПРОФИЛЬ ДЛЯ ЗАЩИТНОГО КОЖУХА ДЛЯ 2-РЯДНОГО РАСПОЛОЖЕНИЯ | 9.42 |
| 5ST2201 | 020 | ПЛАСТИКОВАЯ КОМПОНЕНТНАЯ КРЫШКА НА 4 УСТРОЙСТВА | 7.02 |
| 5ST3010 | 020 | БЛОК ДОП.КОНТАКТОВ СОСТОЯНИЯ AS 1NO+1NC ДЛЯ АВТ.ВЫКЛЮЧ. D=70ММ | 13.24 |
| 5ST3010-2 | 020 | БЛОК ДОП.КОНТАКТОВ СОСТОЯНИЯ AS 1NO+1NC ДЛЯ АВТ.ВЫКЛЮЧ. D=70ММ С ФУНКЦИЕЙ TEST | 16.47 |
| 5ST3011 | 020 | БЛОК ДОП.КОНТАКТОВ СОСТОЯНИЯ AS 2NO ДЛЯ АВТ.ВЫКЛЮЧ. С УСТ. ГЛУБИНОЙ=70ММ | 13.24 |
| 5ST3011-2 | 020 | БЛОК ДОП.КОНТАКТОВ СОСТОЯНИЯ AS 2NO ДЛЯ АВТ.ВЫКЛЮЧ. С УСТ. ГЛУБИНОЙ=70ММ С ФУНКЦИЕЙ TEST | 16.47 |
| 5ST3012 | 020 | БЛОК ДОП.КОНТАКТОВ СОСТОЯНИЯ AS 2NC ДЛЯ АВТ.ВЫКЛЮЧ. С УСТ. ГЛУБИНОЙ=70ММ | 13.24 |
| 5ST3012-2 | 020 | БЛОК ДОП.КОНТАКТОВ СОСТОЯНИЯ AS 2NC ДЛЯ АВТ.ВЫКЛЮЧ. С УСТ. ГЛУБИНОЙ=70ММ C ФУНКЦИЕЙ TEST | 16.47 |
| 5ST3013 | 020 | БЛОК ДОП.КОНТАКТОВ СОСТОЯНИЯ AS 1NO+1NC ДЛЯ АВТ.ВЫКЛЮЧ. НА МАЛЫЕ ТОКИ D=70ММ | 26.78 |
| 5ST3013-2 | 020 | БЛОК ДОП.КОНТАКТОВ 1NO+1NC, ДЛЯ АВТ.ВЫКЛЮЧ. С КНОПКОЙ TEST НА МАЛЫЕ ТОКИ | 33.21 |
| 5ST3014 | 020 | БЛОК ДОП.КОНТАКТОВ СОСТОЯНИЯ AS 2NO ДЛЯ АВТ.ВЫКЛЮЧ. НА МАЛЫЕ ТОКИ D=70ММ | 26.78 |
| 5ST3014-2 | 020 | БЛОК ДОП.КОНТАКТОВ 2NO, ДЛЯ АВТОМАТОВ, С НОПКОЙ TEST ДЛЯ МАЛОЙ НАГРУЗКИ | 33.21 |
| 5ST3015 | 020 | БЛОК ДОП.КОНТАКТОВ СОСТОЯНИЯ AS 2NC ДЛЯ АВТ.ВЫКЛЮЧ. НА МАЛЫЕ ТОКИ | 26.78 |
| 5ST3015-2 | 020 | БЛОК ДОП.КОНТАКТОВ 2NC, ЛЯ АВТ. ВЫКЛЮЧ. НА МАЛЫЕ ТОКИ | 33.21 |
| 5ST3020 | 020 | БЛОК ДОП.КОНТАКТОВ АВАРИЙНОГО ОТКЛЮЧЕНИЯ FC 1NO+1NC ДЛЯ АВТ. ВЫКЛЮЧАТ. D=70ММ | 20.58 |
| 5ST3020-2 | 020 | БЛОК ДОП.КОНТАКТОВ АВАРИЙНОГО ОТКЛЮЧЕНИЯ FC 1NO+1NC ДЛЯ АВТ. ВЫКЛЮЧАТ. D=70ММ C ФУНКЦИЕЙ TEST | 25.47 |
| 5ST3021 | 020 | БЛОК ДОП.КОНТАКТОВ АВАРИЙНОГО ОТКЛЮЧЕНИЯ FC 2NO ДЛЯ АВТ. ВЫКЛЮЧАТ. D=70ММ | 21.19 |
| 5ST3021-2 | 020 | БЛОК ДОП.КОНТАКТОВ АВАРИЙНОГО ОТКЛЮЧЕНИЯ FC 2NO ДЛЯ АВТ. ВЫКЛЮЧАТ. D=70ММ C ФУНКЦИЕЙ TEST | 25.47 |
| 5ST3022 | 020 | БЛОК ДОП.КОНТАКТОВ АВАРИЙНОГО ОТКЛЮЧЕНИЯ FC 2NС ДЛЯ АВТ. ВЫКЛЮЧАТ. D=70ММ | 21.19 |
| 5ST3022-2 | 020 | БЛОК ДОП.КОНТАКТОВ АВАРИЙНОГО ОТКЛЮЧЕНИЯ FC 2NС ДЛЯ АВТ. ВЫКЛЮЧАТ. D=70ММ C ФУНКЦИЕЙ TEST | 25.47 |
| 5ST3030 | 020 | НЕЗАВИСИМЫЙ РАСЦЕПИТЕЛЬ ST АС 110-415В ДЛЯ АВТ.ВЫКЛЮЧАТ. D=70ММ | 39.23 |
| 5ST3031 | 020 | НЕЗАВИСИМЫЙ РАСЦЕПИТЕЛЬ ST DС 24-48В ДЛЯ АВТ.ВЫКЛЮЧАТ. D=70ММ | 40.42 |
| 5ST3040 | 020 | РАСЦЕПИТЕЛЬ МИН.НАПРЯЖЕНИЯ UR МОНТИР. ПОД ШТУКАТУРКУ D=70ММ АС 230В С 6 КЛЕММАМИ | 78.38 |
| 5ST3041 | 020 | РАСЦЕПИТЕЛЬ МИН.НАПРЯЖЕНИЯ UR МОНТИР. ПОД ШТУКАТУРКУ D=70ММ DС 110В С 6 КЛЕММАМИ | 80.73 |
| 5ST3042 | 020 | РАСЦЕПИТЕЛЬ МИН.НАПРЯЖЕНИЯ UR МОНТИР. ПОД ШТУКАТУРКУ D=70ММ DС 24В С 6 КЛЕММАМИ | 80.73 |
| 5ST3043 | 020 | РАСЦЕПИТЕЛЬ МИН.НАПРЯЖЕНИЯ UR МОНТИР. ПОД ШТУКАТУРКУ D=70ММ АС 230В С 2 КЛЕММАМИ | 60.45 |
| 5ST3044 | 020 | РАСЦЕПИТЕЛЬ МИН.НАПРЯЖЕНИЯ UR МОНТИР. ПОД ШТУКАТУРКУ D=70ММ DС 110В С 2 КЛЕММАМИ | 60.45 |
| 5ST3045 | 020 | РАСЦЕПИТЕЛЬ МИН.НАПРЯЖЕНИЯ UR МОНТИР. ПОД ШТУКАТУРКУ D=70ММ DС 24В С 2 КЛЕММАМИ | 60.45 |
| 5ST3050 | 020 | ДИСТАНЦИОННЫЙ ПРИВОД С УСТ. ГЛУБИНОЙ=70ММ, 230В ДЛЯ УСТАНОВКИ В УСТРОЙСТВА 5SY, 5SP4, 5SM3, 5TE8 | 402.75 |
| 5ST3800 | 020 | КЛЕММНАЯ КРЫШКА 1-ПОЛ. ДЛЯ АВТ. ВЫКЛ. LS С D=70MM | 1.73 |
| 5ST3801 | 020 | РУЧНОЙ БЛОКИРАТОР ДЛЯ АВТ.ВЫКЛ. LS С D=70MM | 9.61 |
| 5ST3802 | 020 | НАВЕСНОЙ ЗАМОК ДЛЯ 5ST3801 И 5SW3004 | 13.96 |
| 5ST3803 | 020 | ЗАПОРНЫЙ МЕХАНИЗМ С ЗАМКОМ | 23.42 |
| 5ST3806 | 020 | РУЧНОЙ БЛОКИРАТОР ДЛЯ АВТОМАТОВ | 3.47 |
| 5ST3807 | 020 | РУЧНОЙ БЛОКИРАТОР ДЛЯ АВТОМАТОВ C ЗАМКОМ | 13.01 |
| 5SW1200 | 015 | ИЗОЛИРУЮЩИЙ КОЖУХ НАВЕСНОГО МОНТАЖА 4МОД. ДЛЯ УСТРОЙСТВ ЗАЩИТНОГО ОТКЛЮЧЕНИЯ ДО 63A | 32.96 |
| 5SW3004 | 015 | КЛЕММНАЯ КРЫШКА СЕРАЯ IP40 НАВЕСНОГО МОНТАЖА ДЛЯ ВСТРАИВАЕМЫХ ПРИБОРОВ 2,5МОД. | 10.29 |
| 5SW3005 | 015 | КЛЕММНАЯ КРЫШКА СЕРАЯ IP40 НАВЕСНОГО МОНТАЖА ДЛЯ ВСТРАИВАЕМЫХ ПРИБОРОВ 4,5МОД. | 13.16 |
| 5SW3006 | 015 | НАСТЕННЫЙ ШКАФ СЕРЫЙ IP40 НАВЕСНОГО МОНТАЖА ДЛЯ ВСТРАИВАЕМЫХ ПРИБОРОВ 2,5МОД. | 22.50 |
| 5SW3007 | 015 | НАСТЕННЫЙ ШКАФ СЕРЫЙ IP40 НАВЕСНОГО МОНТАЖА ДЛЯ ВСТРАИВАЕМЫХ ПРИБОРОВ 4,5МОД. | 24.57 |
| 5TG8240 | 026 | ПУСТАЯ ВСТАВКА ДЛЯ УСТАН. В РЯД УСТРОЙСТВ D=70ММ | 5.31 |
| 7LF9006 | 025 | КРОНШТЕЙНЫ ДЛЯ КРЕПЛЕНИЯ В РАСПРЕД.ШКАФАХ ДЛЯ ИЗМЕРИТЕЛЬНЫХ УСТРОЙСТВ И ТАЙМЕРОВ 1-6МОД. | 37.46 |
| 8GB4561 | 032 | SIMBOX 63 ПРОМЕЖУТОЧНАЯ РАМКА 1R | 29.33 |
| 8GB4562 | 032 | SIMBOX 63 ПРОМЕЖУТОЧНАЯ РАМКА 2R | 41.30 |
| 8GB4563 | 032 | SIMBOX 63 ПРОМЕЖУТОЧНАЯ РАМКА 3R | 51.21 |
| 8GB4564 | 032 | SIMBOX 63 ПРОМЕЖУТОЧНАЯ РАМКА 4R | 55.01 |